An app dedicated to diagnosing mental health and detect signs of depression stage a person might be suffering.
View Prototype.jpg)
- We live in a delicate and crucial situation, and we likely feel negative feelings and emotions that take us to uncomfortable conditions.
- Not everyone knows where to find solution for what they are feeling.
- To help to prevent people get into a deep depression state.
- Open the mind to find help from professionals in the field.
- Empathize and give support to users suffering from depression.
Individual Project as UX/UI designer
1-2 months, mid December 2020 to January 2021

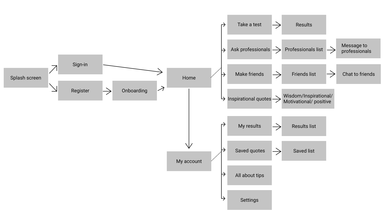
Depression is classified as a mood disorder. It may be described as feelings of sadness, loss, or anger that interfere with a person’s everyday activities. People experience depression in different ways. It may interfere with your daily work, resulting in lost time and lower productivity. It can also influence relationships and some chronic health conditions. It’s important to realize that feeling down at times is a normal part of life. Sad and upsetting events happen to everyone. But, if you’re feeling down or hopeless regularly, you could be dealing with depression.
View more >


In conclusion of the results:
Many of us had our moment, our stage of having depression once in our lifetime. The reason might be the pandemic, or loosing our job, having economic problems, and so on. We tried to always be in control, but in many times we don't realize we need some help, but we don't seek for the right person. Or we do not even know what feeling we are having, and probably need a professional for some advice and recommendations. Or a friend that can relate to us and can help us on what we are bearing. We tend to keep all to ourselves.
That is why I tried to continue with my project for a good reason: to make people realize and know their situation, their feelings with just using an app, and it os always available in just a few clicks.






On the first wireframes, I had different intention of how I will make the test and the results, different concept and questions, it was more on how the person is feeling at that moment and right after taking the test, the results will be connected to other users results and feelings.
After few more research, I found out that the PHQ-9 test exist, that can be use as a tool, then I decided to focus on that. But still wanted to enhance the app, so I had my mentors to give feedback and asked them to be critique, they also gave me a lot of tips and recommendations for my project. Like adding an on-boarding pages, putting the question clearly and without making the users think what was the question and click the button back just to re-read what is it about. After re-designing, adding more content and finishing the design, I started to do some user app testing with friends and relatives. They asked if I could add colors and another language, and I made it happen.
I was confident and I started to ask for more feedback with networking peers, and I received very good results and reactions.

- An option to make a schedule with the professionals. It will be with a cost for the profesional service and attention.
- A personal diary or notes for personal reflections.
- A voice command for texting and general use.
- User testing is important, all feedback is ideal to enhance the concept and features.
- Make the questionnaire more open to suggestions.
- It is an undo redo cycle.
- The importance of using a design system.
- The connection of my product to the real world.